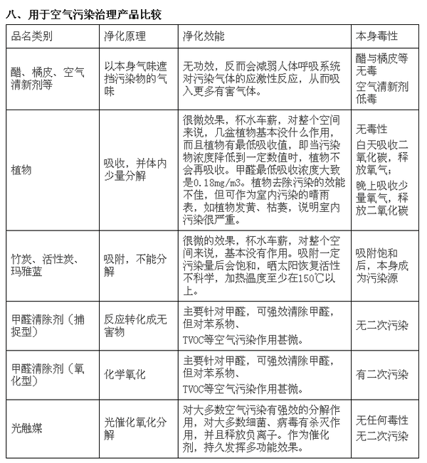
光触媒和各种常见除甲醛方法对比

专业的除甲醛公司,其实很多都不专业,室内空气净化这个行业,由于门槛比较低,而利润较高,又是国家所推广的朝阳行业。只要购买药水和仪器设备,就算没有一点理论的知识也能上。所以导致公司参差不齐,大部分都是以强氧化剂产品来去除甲醛。甲醛的分子比较简单,HCHO,所以很多产品都可以去除甲醛,可是甲醛的释放周围为3至15年。短暂的清除是没有作用的,使用强氧化剂治理后,只能去除甲醛,不仅不持久,而且还会造成二次污染,对人体伤害更加严重。之前电视新闻不就曝光了一家治理公司用强氧化来冒充光触媒吗?。而光触媒,这时候就发挥出它的巨大作用了。

简单的介绍一下光触媒

一、光触媒

光触媒是一种以纳米级二氧化钛为代表的具有光催化功能的光半导体材料的总称,它涂布于基材表面,在光线的作用下,产生强烈催化降解功能:能有效地降解空气中有毒有害气体;能有效杀灭多种细菌,并能将细菌或真菌释放出的毒素分解及无害化处理;同时还可释放一定浓度的负氧离子。具备除臭、抗污、净化空气等功能。

二、光催化

1967年,日本东京大学的本多建一教授和博士班学生藤岛昭发现,用光照射二氧化钛电极可进行水的电解反应。这就是著名的“本多作用的光催化反应,将空气中的水或氧气催化成氧化能力极强的羟基自由基(·OH)和超氧阴离子自由基(O2·)、活性氧(HO2·,H2O2)等具有极强氧化能力的光生活性基团,这些光生活性基团的能量相当于3600K的高温,具有很强的氧化性,这些强氧化性基团可强效分解各种具有不稳定化学键的有机化合物和部分无机物,并可破坏细菌的细胞膜和凝固病毒的蛋白质载体。

具有光催化(触媒)活性的材料主要有纳米TiO2、ZnO、CdS、WO3、Fe2O3、PbS、SnO2、ZnS、SrTiO3、SiO2等,其中大多数易发生化学或光化学腐蚀,都不适合作为家居净化空气用光催化剂。在所有的这些具有光催化活性材料中,纳米TiO2不仅具有很高的光催化活性,且具有耐酸碱腐蚀、耐化学腐蚀、无毒等优点,价格也适中,具有较高的性价比,因而作为居屋空气净化产品应该使用纳米二氧化钛作为原材料。

纳米二氧化钛(TiO2)是一种半导体,主要有锐钛型(Anatase),金红石型(Rutile)及板钛型(Brookite)三种晶体结构,其中:板钛型晶体稳定性差,一般认为不具备光催化活性。锐钛型晶体具有比金红石型晶体更强的光催化性能。锐钛矿型纳米二氧化钛的形态有粉体形态与胶体形态,前者有一定的软硬团聚;后者有优异的单分散性,更适宜作为光触媒的原料。因此,光触媒原料应该是锐钛矿型纳米二氧化钛晶体胶体溶液,平常称为纳米二氧化钛胶体。

三、光触媒的作用

光触媒作为新兴的空气净化产品,越来越多的应用于室内与车内的空气净化,主要有以下功能:

1. 空气净化:对甲醛、苯、氨气、TVOC、二氧化硫、一氧化碳、氮氧化物等影响人类身体健康的有害有机物起到净化作用。

2. 负氧离子:使用合格的可见光光触媒处理过的居屋会长期释放负氧离子(O3-),有利于人体健康。负氧离子对人体健康的作用参看“空气中负氧离子”介绍。

3. 杀菌防霉:对大肠杆菌、黄色葡萄球菌等具有杀菌功效。在杀菌的同时还能分解由细菌死体上释放出的有害复合物。

四、光触媒特性

1. 全面性 光触媒是目前国际上最安全和最洁净的环境净化材料,在欧美和日本、韩国等区域广泛运用,美国宇航空间站净化工程、海上油污降解工程和日本公交公司消毒工程均使用光触媒进行处理。光触媒可以有效地降解甲醛、苯、甲苯、二甲苯、氨、TVOC等污染物,并具有高效广泛的消毒性能,能将细菌或真菌释放出的毒素分解及无害化处理。

2. 持续性 在环境污染不严重的条件下,只要不磨损、不剥落,光触媒本身不会发生变化和损耗,在光的照射下可以持续不断的净化污染物,具有时间持久、持续作用的优点。

3. 安全性 无毒、无害,对人体安全可靠;不会产生二次污染。

五、光触媒产品的相关性质

光触媒吸收光的波长范围

纯净的纳米二氧化钛,只能吸收387.5nm以下的紫外光,在自然环境下,紫外光占有比例较低,不足自然光的3%,因而纯净的纳米二氧化钛基本没有实际空气净化使用价值。所以,为使光触媒可以吸收可见光,必须采用特殊材料的配制掺杂技术。比如采用过渡金属离子和非金属离子掺杂、金属-有机络合物、表面敏化、半导体复合等多种方法,对纳米二氧化钛进行可见光活化。

光触媒的有效物浓度

光触媒本身是一种催化剂,不直接参与降解反应,它通过吸收光能把水或氧气转化成强氧化活性基团,强氧化活性基团产生光触媒功能。光触媒功能过程是一种气固界面光催化反应,它与膜的结构有关,一定厚度的致密纳米二氧化钛膜有利于光催化过程。因此,在一定范围内光触媒的有效物浓度越高越好,但是浓度太高不利于施工,研究表明1%浓度值是光触媒允许的最高浓度。

光触媒纳米粒子粒径

纳米光触媒的光催化活性与许多因素有关,粒径只是其中的因素之一,一般情况下,50纳米以下的纳米二氧化钛就可以显现出好的光催化活性。在一定的范围内,粒径越小光催化活性越好,但不是越小越好。太小的粒子表面产生的光生子反而容易复合而不利于光催化效率。粒径大小不是判断光触媒质量的唯一标准。

光触媒产品的pH值

光触媒产品是用于家居、人们生活环境或者车内物体表面,因此必须保证没有腐蚀性,从这一点来看,pH应该在5-9的范围。另一个方面,优质的光触媒产品应该是由纳米二氧化钛胶体制备,纳米二氧化钛粒子的等电点是6.25,当体系的pH接近这个数值时体系会失稳,因此,光触媒的pH值应该是5-6。

光触媒产品的附着力

光触媒产品中纳米粒子最少应该要小于50纳米,常常会是数纳米,这些粒子的表面有许多不饱键,表面能很高,这也是纳米材料的一个最基本性质,这些不饱键或者说高的表面能使得光触媒纳米粒子非常容易在物体表面附着。另一个方面,优质光触媒常常表面拥有丰富羟基与正电荷,而我们周围的物体表面常常是带负电性并且有许多的羟基,光触媒纳米粒子与物体表面会形成氢键并存在静电性吸附。所以优质光触媒本身在物体表面会有非常优异的附着力。

六、光触媒的局限性

光触媒作为居屋与车内空气净化产品,具有安全、持久与多功能的特点。但是污染物浓度太高,光触媒一时难以解决问题,因此在做治理施工时,有必要与其它手段结合处理。并且光照不到的地方要用相关专门产品处理。

七、光触媒施工

光触媒工程施工时要用专用的喷洒器进行施工,如果是瓶装产品,容器应该具有优异的雾化效果。施工时要注意均匀,每一处都要喷洒到位,不要过量喷洒,标准是不产生大液滴,更不能产生液体流掛。如果不小心在处理的表面滴下或者形成大的液滴,用软布或者纸币拭去即可。光触媒大液滴干了后会形成数微米厚的膜,产生痕迹。由于纳米材料的良好附着力,光触媒痕迹会难以拭去(用牙膏轻轻擦试)。正确施工形成的光触媒纳米膜是看不见的,但是不用担心,致密的纳米膜每平方厘米将有5亿亿个光触媒粒子时时刻刻在发挥光触媒功能。

目前来说,光触媒是对于室内治理除甲醛唯一长期有效的产品。可是国内产品参差不齐全,很多都是直接用二氧化钛粉末兑成的,导致光触媒可见光活性不行,无法在室内灯光下发挥作用。而普通消费者,没有实验仪器,则无法辨别光触媒的优劣。只能听治理公司业务员的一面之词。

而所谓的气触媒,暗触媒也出来了。触媒是日语,催化剂的意思,光触媒就是光催化剂。暗催化剂?气催化剂?对此我只能说,有这个黑科技,你怎么不去申请诺贝尔啊。

如果光触媒能在灯光下也能达到紫外灯的光活性,那么这个研究者就能获得诺贝尔。光触媒可是国家投资上百亿的计划,那么烂大街了?随便一个公司都能宣称自己的技术是国内最强?至于,生物酶,酶可是具有生物活性的,它会的。喷洒在客户家里,天气一热,死了不就全部发臭?保存都需要在一定温度条件下才行。

点赞超过20个,分享一个普通消费者不需要实验仪器,就能辨别光触媒优劣的方法。

红墨水试验辨别光触媒

一、实验过程

1. 取一次性透明饮水杯,加入品牌A光触媒液体约2/3杯,并滴入2滴红色墨水,搅拌均匀。测定pH值约为5。

2. 准确称取5g市面采购到的粉体光触媒,用500ml纯净水溶解,得到约1%浓度的光触媒液体。另取一只一次性透明饮水杯,将配制好的粉体光触媒液体倒入至2/3杯,也加入2滴红色墨水,混合均匀。测定pH值约2.5。

3. 将上述二个样品置于室内桌子表面。注意:不要放到窗台上,避免阳光中的紫外线照射。拍照。

4. 2小时、过夜20小时、48小时后分别拍照,比较红色染料光催化降解效果。

0小时 2小时

20小时 48小时

三、结论

1. 品牌A光触媒2小时后就可以明显观察到红色变浅,说明光催化降解已经发生,20个小时后红色基本褪尽,说明红色有机物已全部被光催化分解。

2. 市面上粉体光触媒在整个过程中颜色变化很少,即使48小时后也没有多少变化,说明该光触媒产品基本上没有可见光活性,不适合用于室(车)内空气污染治理。

3. 市面粉体产品酸度比A产品高数百倍,对物体有强的腐蚀性。从这一点来说也不适宜用于室(车)内空气污染治理。

说明:

1. 该实验也可以用其它染料来做实验,如亚甲基蓝、罗丹明B、甲基橙等。

2. 不同的染料物质与不同的浓度颜色变化的速度会有差异。

3. 建议配制稀的染料溶液来做实验,如10ppm的浓度。以利于短时间获得结果。

建议用甲基橙,分解效果更快,红墨水还是杂质多了。

日期:2016-07-11
阅读:
作者:RootSense
字体:
收藏 推荐 打印 | 录入:admin | 来源:根元环保
相关新闻      
本文评论   查看全部评论 (0) [发表评论]